中国卒中学会

会员登录 会员注册

公告

中国卒中学会关于招募 “缺血性卒中规范诊疗全程实践培训”项目 会务服务公司供应商的函

发布时间:2026年1月9日 来源:中国卒中学会

各有关单位:

  为规范开展学会相关项目活动,更好地保障会务服务质量,现面向社会招募会务服务公司供应商,相关事宜通知如下:

一、基本情况

(一)供应商招募采用面向社会公开的形式;

(二)会务服务公司自愿参与的原则;

(三)本次拟择优选取1家单位为 “缺血性卒中规范诊疗全程实践培训”项目会务服务公司供应商。

二、会务服务内容及要求

(一)总体策划

1.会议策划:精心规划会议流程,确保会议目标明确、议程紧凑且高效。

2.场地布置及设计:涵盖会议活动主题背景板的创意设计、会议资料的排版与印制、会议日程指示牌的清晰设置等,旨在营造专业且吸引人的会议氛围。

3.餐饮住宿安排:提供符合参会人员需求的餐饮选择与舒适的住宿环境,确保会议期间的便利与舒适。

4.参会人员接待:实施细致周到的接待服务,包括接站指引、签到注册、资料发放等,确保每位参会者都能感受到热情与专业。

5.宣传工作: 负责会议活动的全方位宣传,通过多渠道推广,提升会议知名度与影响力。

6.项目预算:制定详尽的会务公司工作部分预算,严格遵循学会审定的预算项目及费用标准执行。如遇项目或费用调整需求,需事先征得学会同意,确保预算管理的规范性与透明度。

7.项目结算:在项目圆满结束后三个月内,会务公司需根据中国卒中学会的项目存档清单,提交完整且准确的支持文件。这些文件包括但不限于实际费用明细报表、参会人员名单、物料成品高清照片以及项目合同中约定的其他关键成果物,确保项目资料的完整性与可追溯性。

(二)会议招商工作

负责学术会议招商工作,包括参会邀请、资质审核、现场巡查、会员接待等工作。

(三)会务服务保障

1.资料备案:需按照场馆、消防、公安、商务委等相关部门要求完善备案手续等工作。

2.人员保障:按照会议规模和需求配备相应工作人员,负责会议活动所需的会场、酒店、交通、餐饮预订和会议期间的现场服务、接待、报到注册、参会登记、安全保障等工作。

3.后勤服务:保障会议安全、维护现场秩序。按照规定保证高效安全施工,具备处理各类突发事件的能力,但不得将项目整体转包给第三方。

4.租赁服务:负责会议所需设施设备的租赁、搭建和布置,并有现场技术支持指导,与摄影摄像、安保、供应商等进行协调、统筹,签订服务合同、垫付押金款项。

5.会场布置:根据会议活动安排准备会议相关资料、物料,负责项目执行、安全检查、撤场收尾等工作。

三、会务服务公司供应商基本要求

(一)成立时间:于2022年12月31日前成立(提供营业执照和银行开户许可证复印件);

(二)注册资金:不得低于100万元人民币;

(三)须注册于中华人民共和国境内,具有独立法人资格;相关资质证件齐全且在有效期内;具有良好的商业信誉和健全的财务会计制度;具有履行合同所必需的设备和专业技术能力;有依法缴纳税收的良好记录(需提供企业资质证件);

(四)在经营活动中无任何经济纠纷、商业贿赂、行政处罚无违法违纪记录,无不良业绩、无不良信用记录(需提供相关承诺函);在“信用中国”网站www.creditchina.gov.cn 无不良记录及失信记录且在中国政府采购网www.ccgp.gov.cn 无严重违法失信行为信息记录,提供相关截图);

(五)承办过 500人以上的医学类学术会议(全国、全市及地方)。

四、报名方式及截止时间

(一)报名方式

各公司对照以上要求自愿联系中国卒中学会办公室报名申报材料电子版材料发送至邮箱:zhubowei@chinastroke.net

(二)报名截止时间

报名截止时间为2026年1月19日。未按要求报送申报材料者,视为自动放弃“缺血性卒中规范诊疗全程实践培训”项目会务服务公司供应商报名资格。

(三)报名相关文件

1、中国卒中学会第三方服务供应商申请书(表格见附件)

2、活动预算表(自行拟定)

五、组织评审

学会将在报名的单位中,组织对符合条件的单位进行综合评价并择优选取一家单位作为“缺血性卒中规范诊疗全程实践培训”项目会务服务公司供应商。

六、联系人

项目联系人:朱波微

联系方式: 010-57986259

邮箱:zhubowei@chinastroke.net

 

 

中国卒中学会

2026年1月

 

附件一 会议内容

会议时间:2026年1月-12月

项目形式:线下会议

会议规模:

1)组织召开1场专家顾问咨询会议;7场线下区域学术交流会;

2)接待原则:负责任务专家的交通和食宿以及参会医生的用餐。

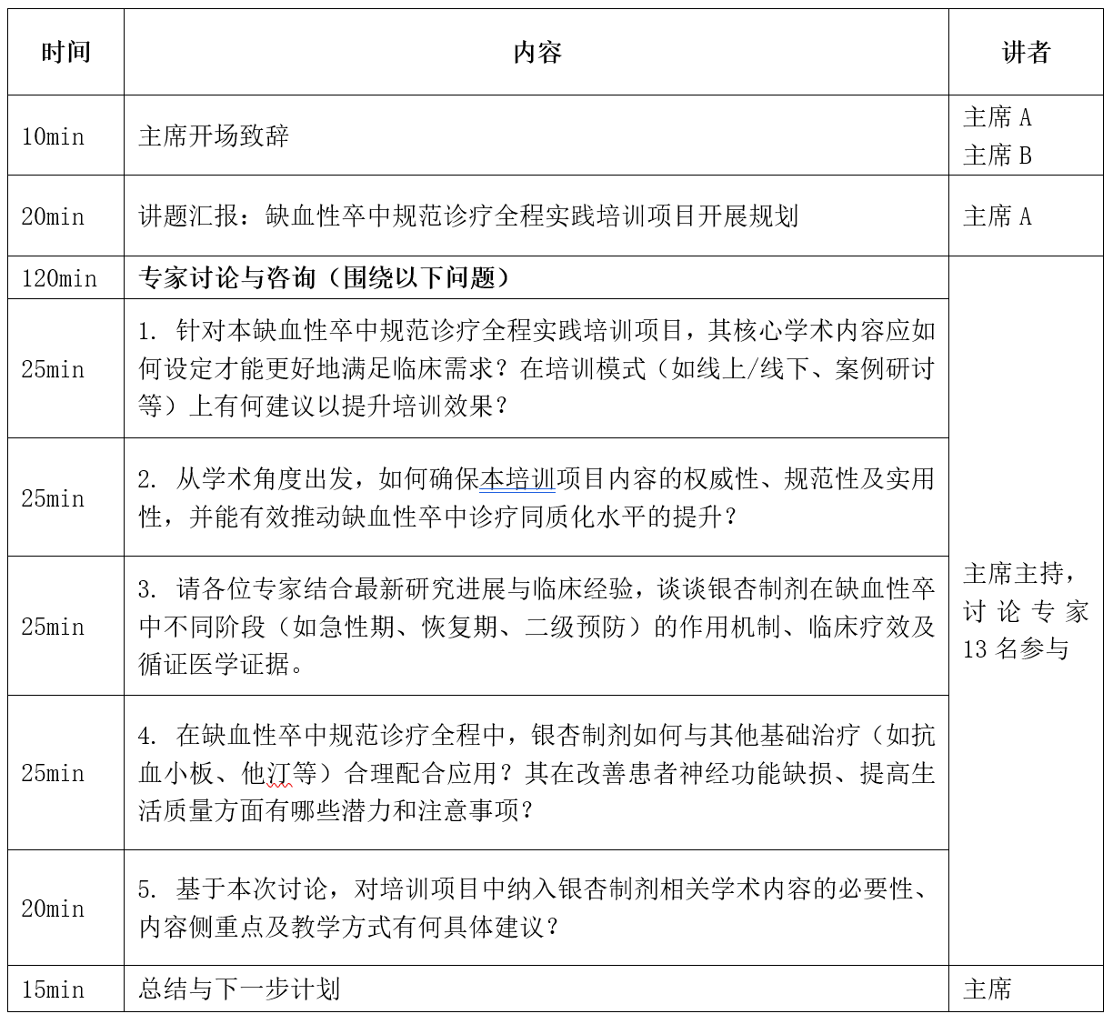
会议日程:

专家顾问会(拟)

区域学术交流会(拟)

附件二 费用预算

本项目竞价费用不超过133万(大写金额:壹佰叁拾叁万元整)